
发布时间:2022-10-10
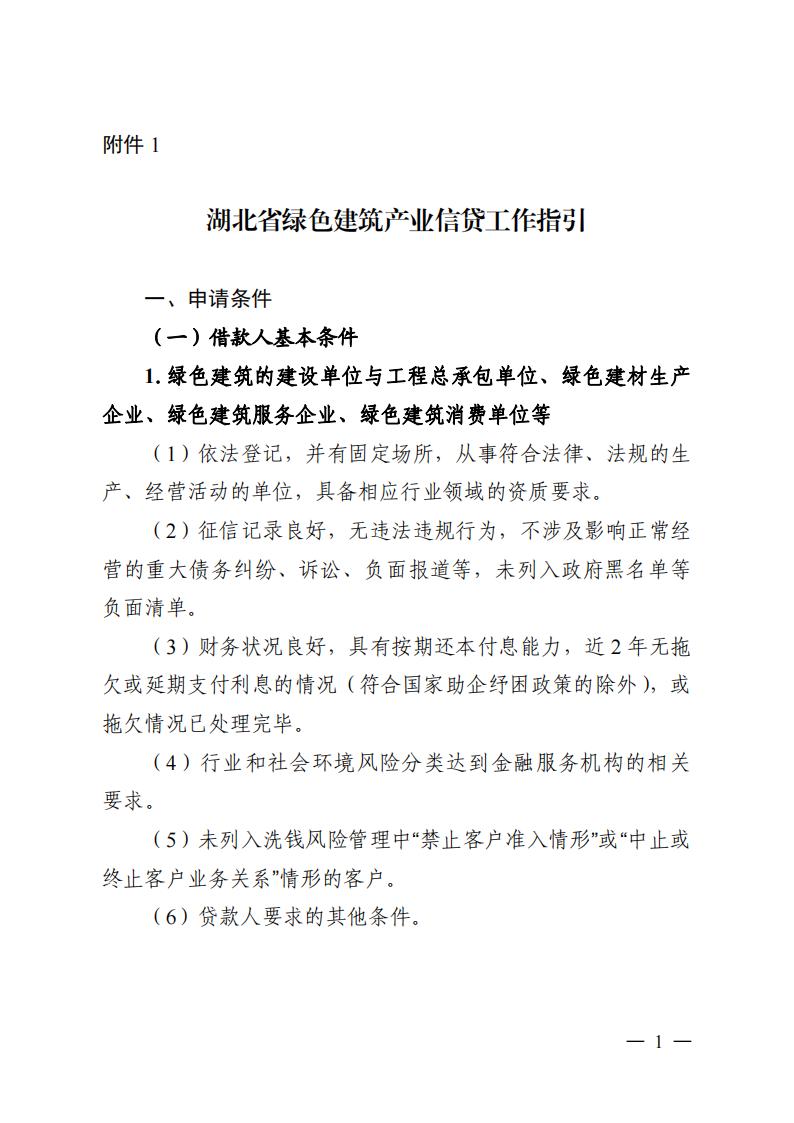
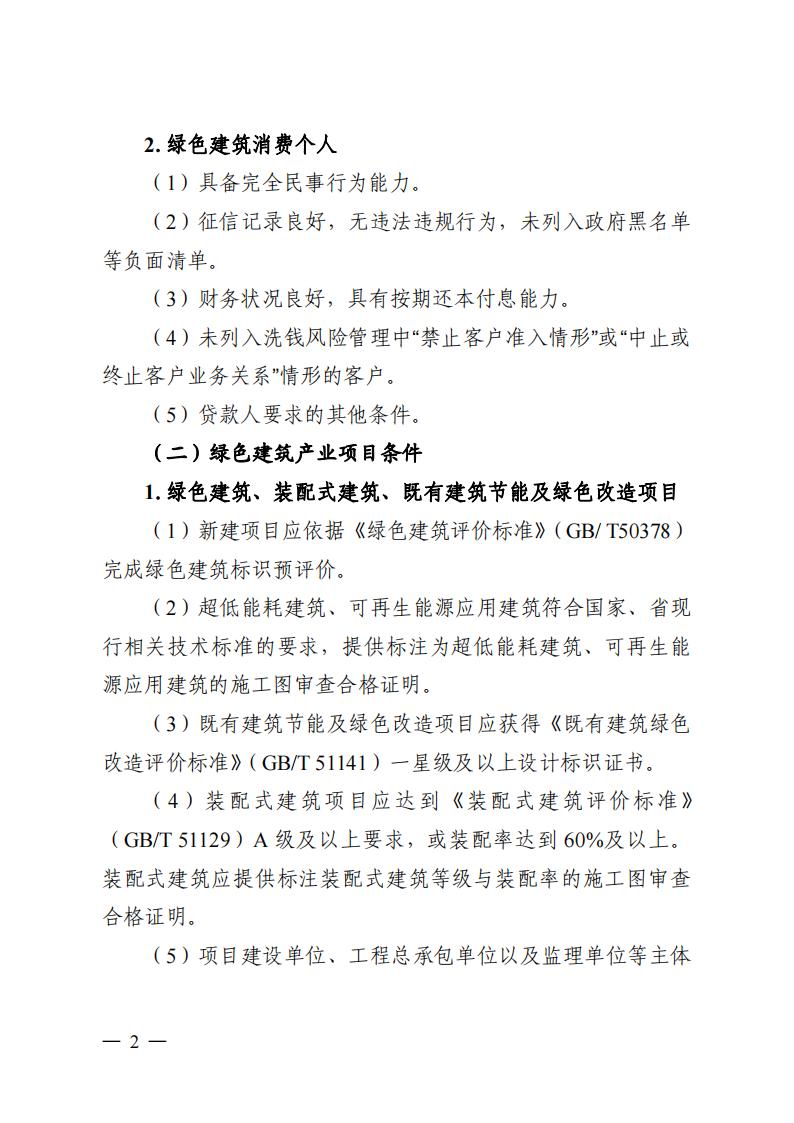
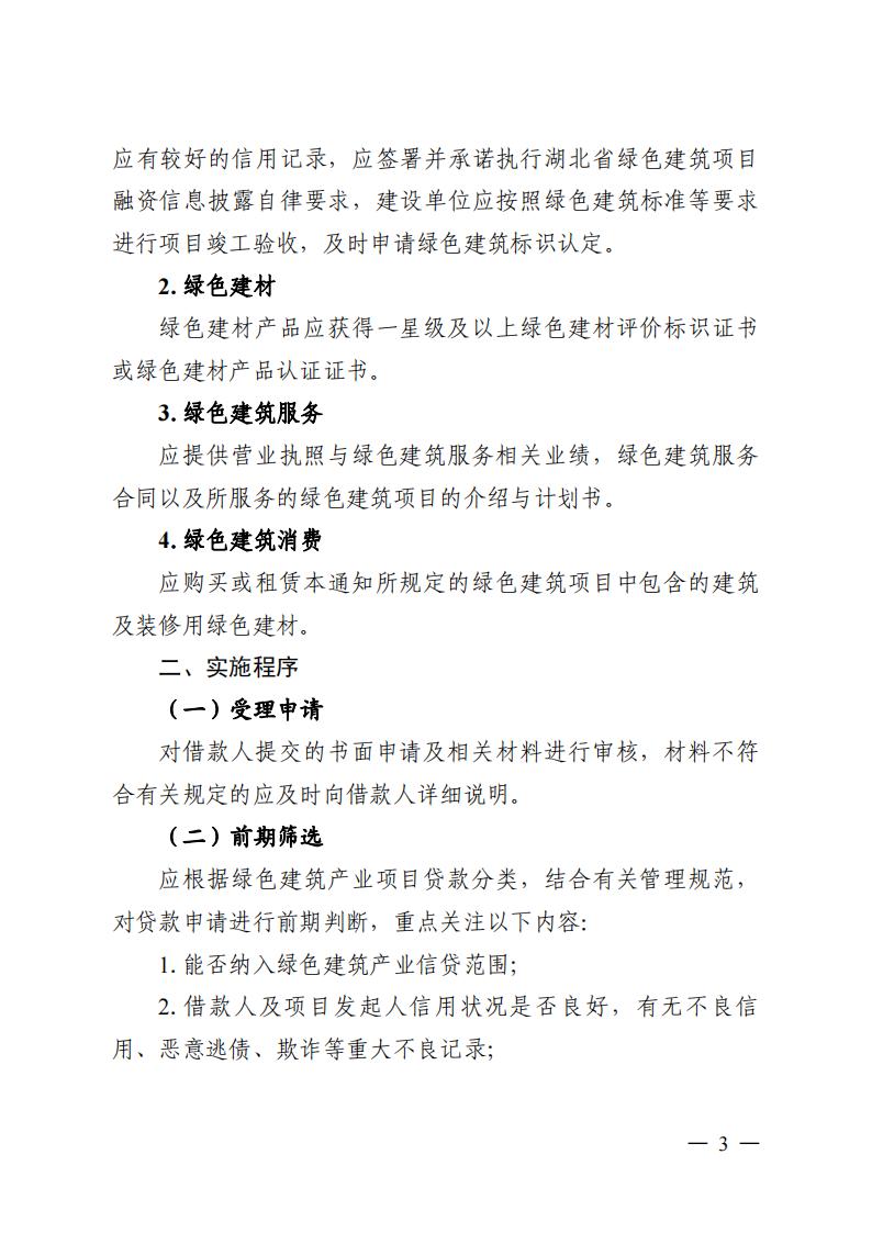
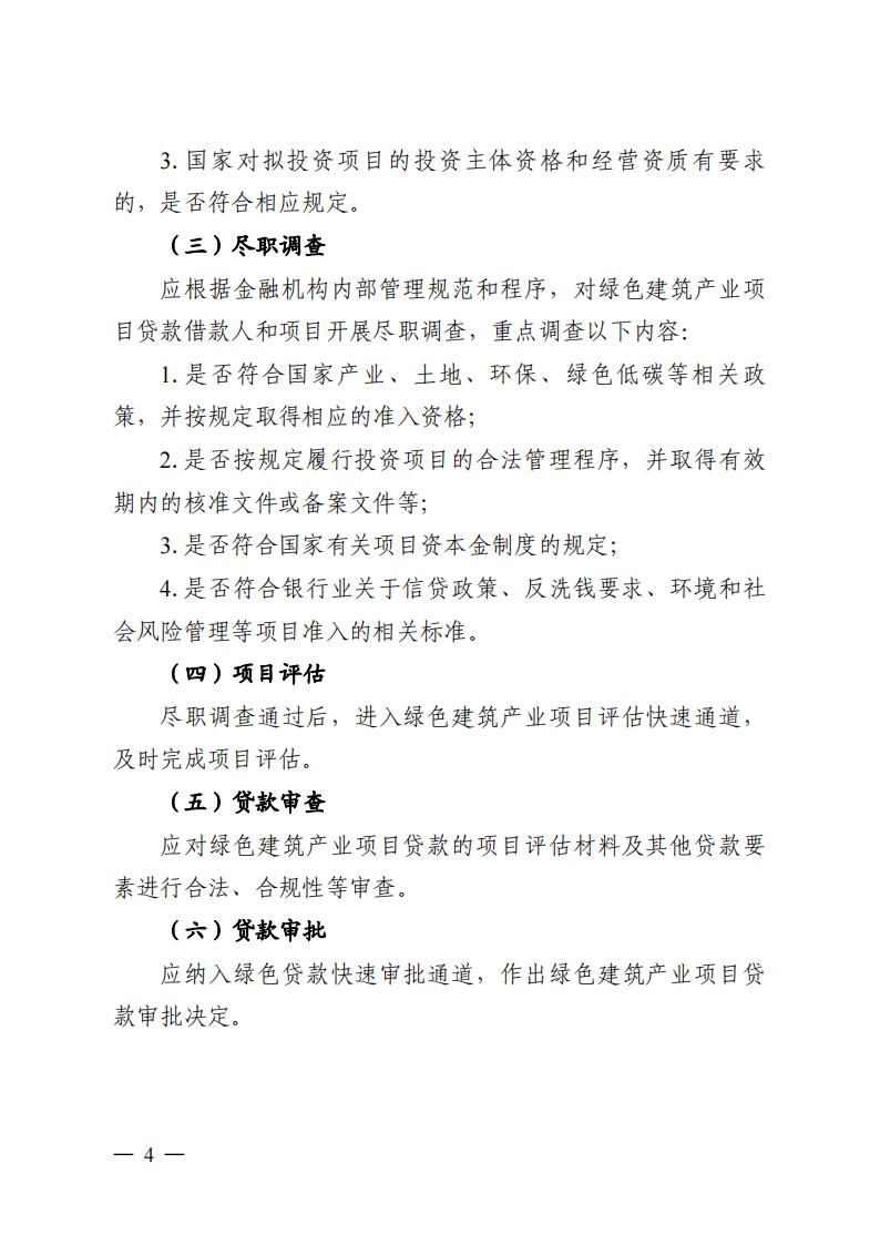
日前,湖北省住建厅、人行武汉分行、中行保监委湖北监管局、湖北省地方金融监管局联合发布了《关于加快推动绿色金融支持绿色建筑产业发展的通知》(以下简称《通知》),为企业解决绿色建筑项目融资与银行绿色金融贷款供需信息不对称、不匹配问题。

据了解,作为省级层面,该政策文件在全国率先提出了“绿色金融支持绿色建筑产业”“绿色金融支持绿色建筑产业全生命周期金融服务”“提供绿色建筑、装配式建筑按揭贷款”“公积金购买星级绿色商品住宅,贷款额度按绿色等级上浮5%”等一系列创新举措。

《通知》从认识重要性、绿色金融产品及支持范围、支持措施、办理流程、监督管理、保障措施六个方面,重点明确绿色建筑产业适合匹配的绿色金融产品和服务,以及各方绿色金融主管部门监督职责,尤其是住建部门对绿色建筑项目落实的全过程监管。 针对银行部门提出的绿色建筑认定时间差问题,湖北省住建厅主动担当提出在施工图审合格后开展标识预评价工作,为银行部门确认绿色建筑提供支持。

北省以问题为导向,结合现有绿色建筑发展现状和产业条件基础,研究提出匹配绿色建筑产业的绿色金融产品,借力金融手段撬动整个绿色建筑产业链发展,并通过提供融资额度、贷款利率、绿色通道等差异化服务,形成“金融产品丰富、支持措施有力、办理流程优化、服务便捷高效”的工作格局,促进高星级、高质量绿色建筑的发展,加快推进城乡绿色低碳发展。

湖北省要求,各级住建主管部门、金融管理部门要严格落实通知要求,健全沟通机制,畅通工作渠道,形成工作合力,有效建立绿色金融产品服务绿色建筑产业项目的信息发布、合作共享平台,加快推进金融机构与绿色建筑产业的实质性对接。

据悉,下一步湖北省建筑科技节能办将持续保障文件实施,分批分次赴各地组织宣贯培训,确保各住建主管部门和建设主体领会文件精神;编制地方标准《湖北省绿色建筑产业贷款实施规范》,由人民银行武汉分行归口,省科技节能办参与编写,指导全省银行部门细化落实绿色金融贷款实施工作;召开文件政策发布会,建行湖北分行现场签约,通过项目签约成果展示,多层面引导绿色建筑产业市场主体、银行部门充分领会政策文件精神,切实保障绿色金融支持绿色建筑产业发展政策落地见效。








《关于加快推动绿色金融支持绿色建筑产业发展的通知》网址:http://zjt.hubei.gov.cn/zfxxgk/zc/gfxwj/202209/t20220930_4329930.shtml

绿建集成网会员服务列表(简洁版)网站版块版块详细浏览权限备注说明 ...

保温材料依据材性来分类,大体分为有机材料、无机材料和复合材料。不 ...

一、公司介绍享誉业界的 submarine 潜水艇一直致力于新型 ...

建筑门窗幕墙密封胶条一般是指在建筑门窗幕墙构件,如玻璃和压条、玻 ...

2019年广东商品房销售额达到19748亿元,2020年1-9月 ...

中海地产(以下简称“公司”)隶属于中国建筑集团有限公司,1979 ...

4.1.6卫生间、浴室的地面应设置防水层,墙面、顶棚应设置防潮层 ...

大元集团前身为沧州市第一建筑工程公司,成立于1952年,1999 ...

华建集团华东建筑设计研究总院(以下简称:华东总院;英文名ECAD ...

广东省绿色建筑相关政策住建部1七部委联合发布关于印发《绿色建筑创 ...

第四章安全耐久加分项-4.2.9合理采用耐久性好、易维护的装饰装 ...

公司简介中国建筑西南设计研究院有限公司(简称中建西南院)始建于1 ...

广东省建筑节能协会【Guangdong Building Ene ...

当代置业(中国)有限公司设立于2000年,总部位于北京,简称当代 ...

中土大地国际建筑设计有限公司源起于1997年,在建设部、河北省建 ...

航天建设拥有工程服务全产业链比较完整的从业资质,拥有城乡规划编制 ...

一、公司简介艾芬达(AVONFLOW),源自英国的艾芬河(RIV ...

一、企业介绍成都硅宝科技股份有限公司(以下简称硅宝科技),成立于 ...