关注我们
官方微信
关注我们 · 更多绿建技术
个人中心
绿建标准
视频列表
LEED GA/BD+C
LEED O+M
绿建工作手册
WELL v2.0
模拟考试
欢迎来到
绿色建筑集成网
!
请
登陆
或
免费注册
全部产品分类
首页
绿建条文
条文列表
条文详解
软件试用
LEED GA/AP
绿建手册2019
WELL v2.0手册
绿建技术
技术列表
技术详解
政府采购
申请入驻
物理模拟
相关检测
产品分类
产品分类
部品企业
公司产品
申请入驻
入驻企业
资讯动态
行业资讯
公司动态
绿建学院
重要资讯
政策汇总
视频中心
会员专区
绿建条文
绿建清单
视频列表
下载中心
海绵城市
增量成本
绿建全过程
平台服务
项目咨询
绿建软件
产品集成
培训考试
会员购买
绿建社区
信息公告
社区论坛
在线报名
绿建案例
入驻企业
常见问题
在线留言
购买指南
相关服务
关于我们
三大产品
四大业务
五大客户
搜 索
LEED
WELL
软件
节水
节能
会员
环保
健康
空气
室内
我的收藏
全部
公开资料
软件下载
相关标准
课程资料
报告模版
海绵城市
铂金专享
工作常用
LEED学习资料
WELL学习资料
首页
>
下载中心
>
公开资料
>
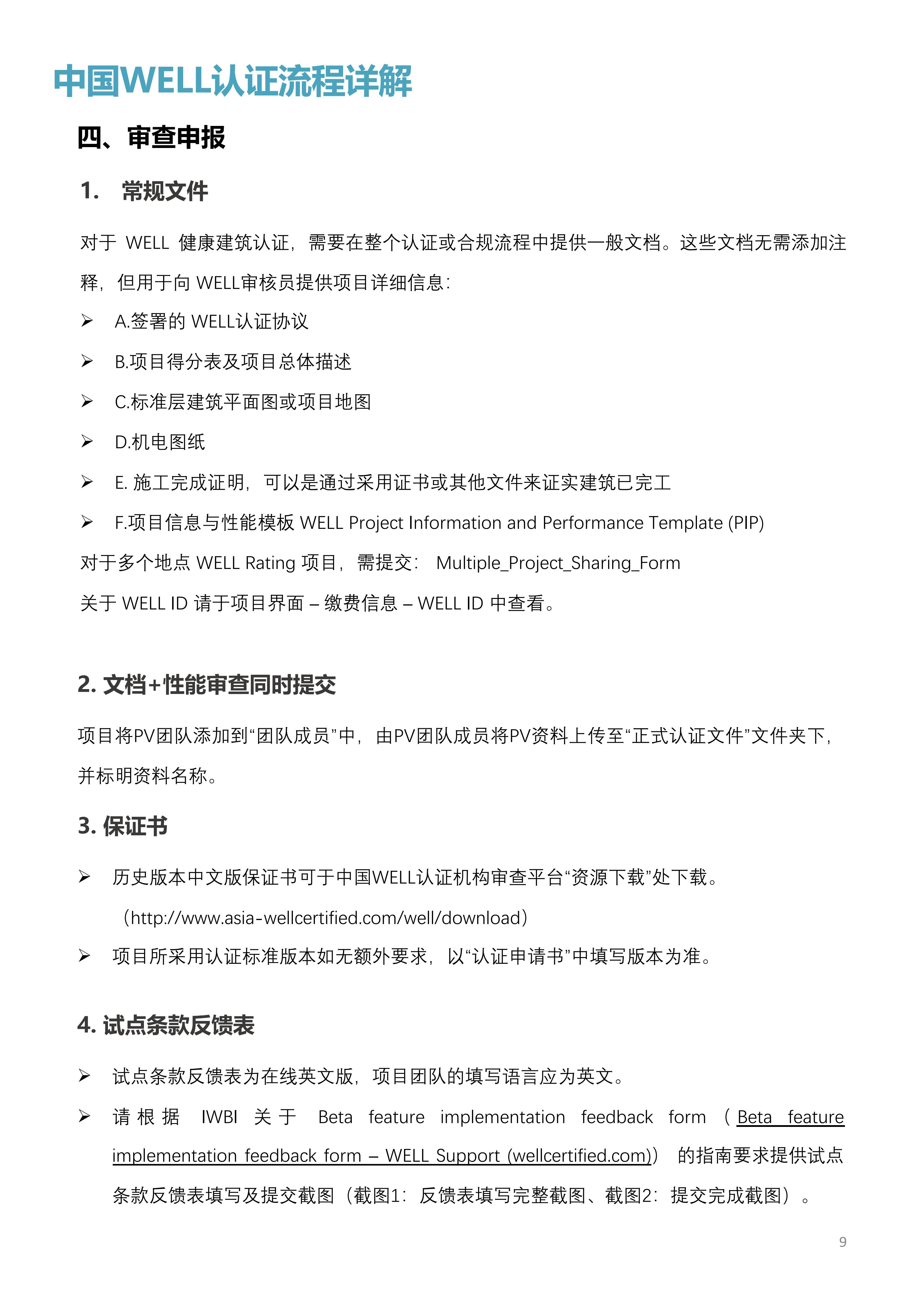
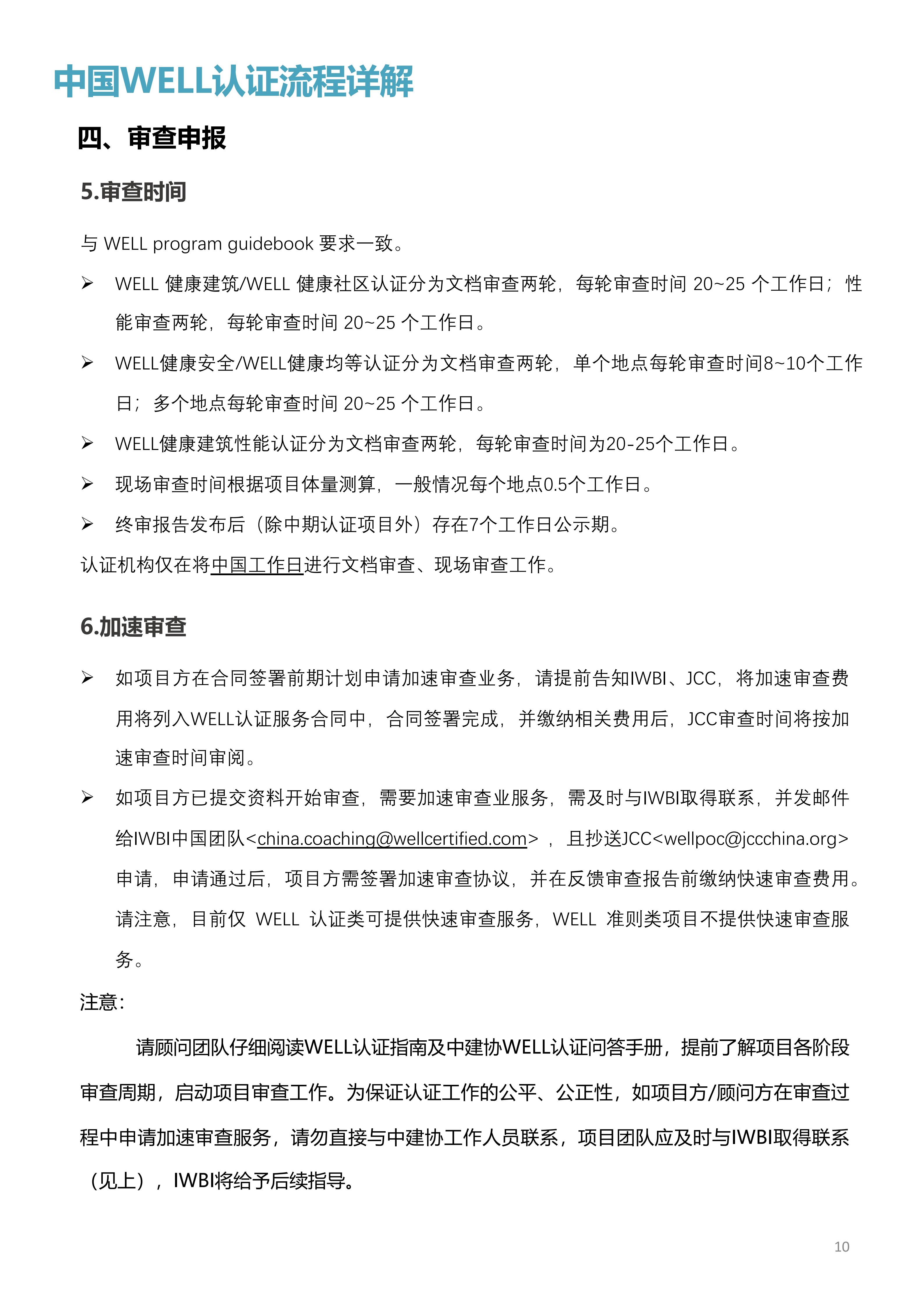
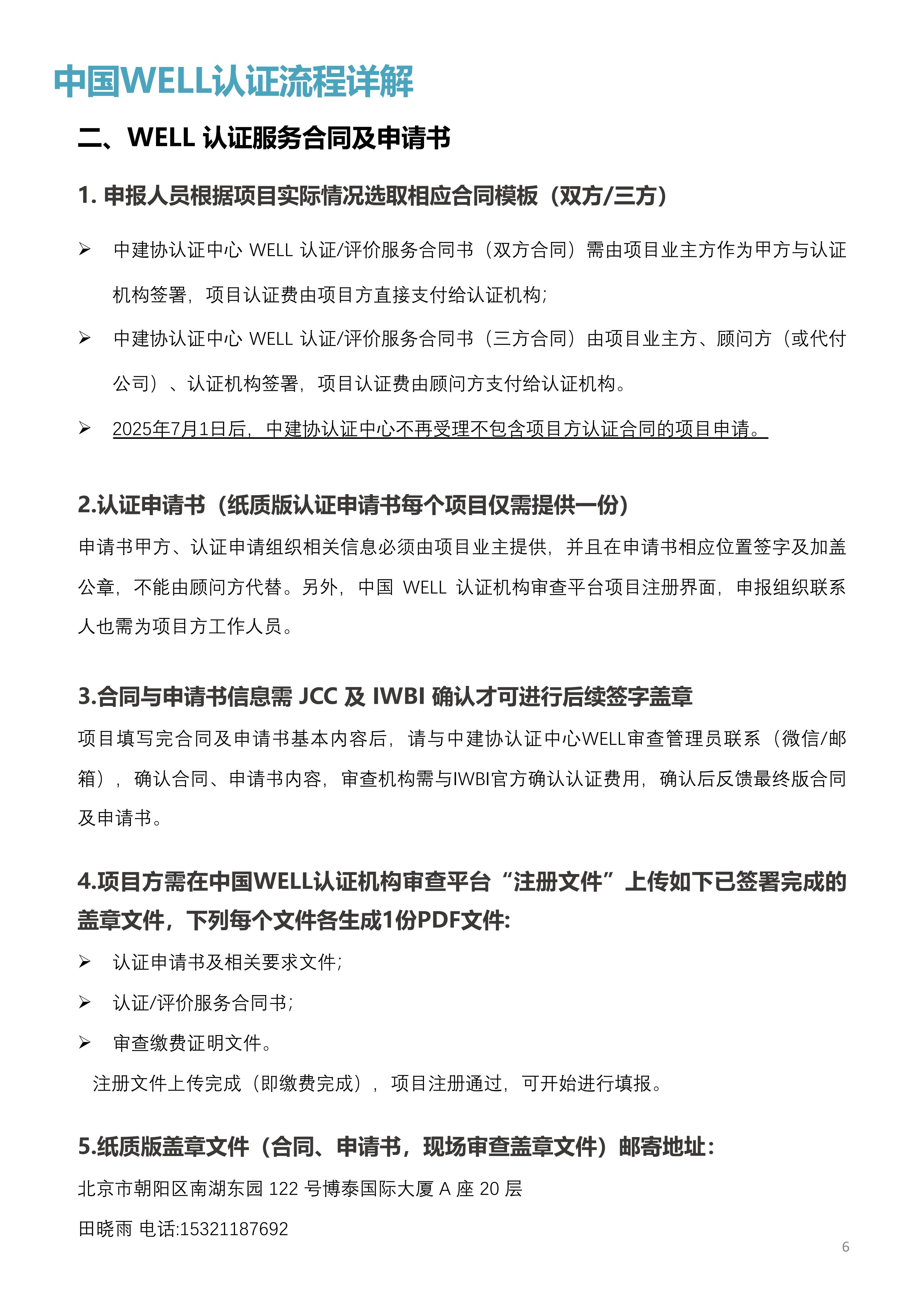
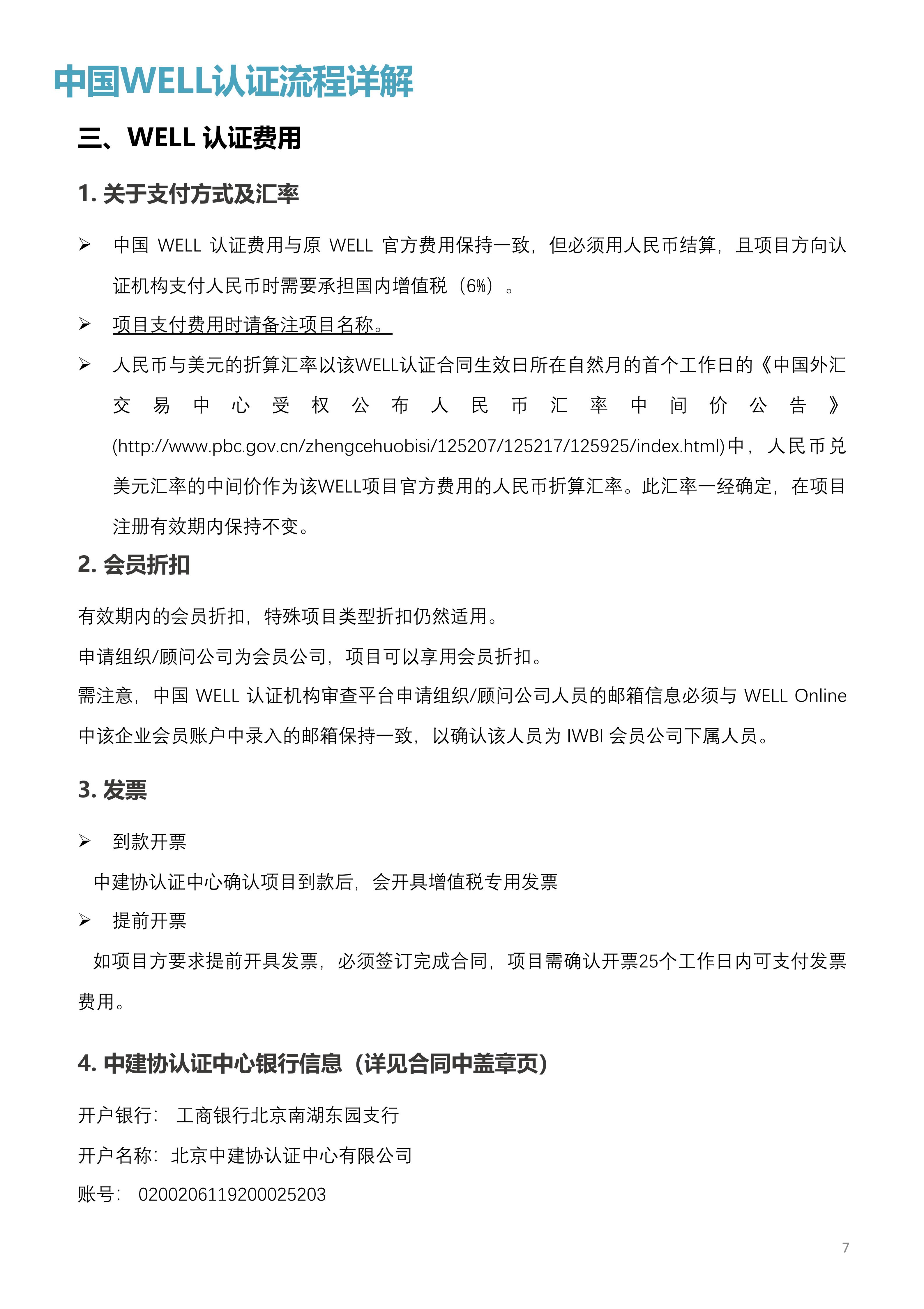
WELL中国认证审查问答手册.pdf
WELL中国认证审查问答手册.pdf
更新时间:2025/11/7 10:35:38
浏览量:190
点击下载
标签:
WELL
上一篇:
LEED v5 O+M Rating System_November 2025_tracked.pdf
下一篇:
绿色建筑数字化评价标准TCREA 042-2024.pdf
相关下载